Shopee热门品类和违禁品分类标准和常见违禁品类型
2020-06-01 14:56:16 4145浏览
Shopee上广受欢迎的产品类别包括时尚、家居生活和美容。卖家销售的所有产品都必须符合所在国家的销售法律。

Shopee上广受欢迎的产品类别包括时尚、家居生活和美容。卖家销售的所有产品都必须符合所在国家的销售法律。

•女装时尚

•男装时尚

•玩具、婴童用品

•食物和饮料

•手机配件

•家居生活•美容及个人护理用品

•宠物用品

七大站点2019热销品类介绍:

01、越南市场

手机配件、家具用品、时尚饰品

02、泰国市场

手机配件、婴童用品、家居用品

2019跨境子类目热卖产品

03、菲律宾市场

手机配件、家居用品、女性配饰

04、新加坡市场

家居用品、手机及配件、美妆及个人护理

05、印尼市场

手机及配件、时尚配饰、美妆

06、马来西亚市场

手机及配件、女装、家居用品

07、台湾市场

女装、家居、手机及配件

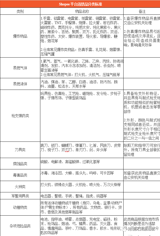
Shopee平台违禁品分类标准

Shopee热门品类和违禁品分类标准和常见违禁品类型

注:

1.禁运商品指导目录:国家邮政局 公安部 国家安全部关于发布《禁止寄递物品管理规定》的通告

2.若卖家想要确认商品是否可以邮寄,可以拨打仓库客服电话咨询,仓库电话号码:4009302015

平台杜绝任何假货/仿品

为营造良好的购物环境,给买家更安心的消费体验,Shopee平台禁止销售任何假货/仿品,一经发现会立即下架该商品,情节严重的店铺将被停权。请卖家及时清理自己的店铺,务必确保店内商品为正品(正品需有台湾授权证明,必要时需要您提供)。

常见违禁品如下:

-管制刀具

-打火机/火种/万次火柴/万能打火石等

-玩具枪/枪支仿制品/鱼枪等

-镁棒

-警棍/双截棍/指虎等

-活体类物品

-假货/侵权商品

禁卖商品更新

根据最新台湾相关法律法规,以下商品将禁止出售:苹果/安卓手机空机,其他厂牌手机,平板电脑,行动电源,自拍神器,含蓝牙产品,儿童座椅,汽车安全座椅,保险套,手推车,除蚤用品,冷气/电视遥控器,收音机,电视盒,路由器,无线键盘/鼠标/耳机/喇叭/麦克风,笔记本电脑,智能穿戴设备。

违禁品远不止上图里那些,每个站点根据当地相关法律法规,也是有很多商品禁止寄送的:

如台湾:

1,所有生鲜类和未经加工的食品、肉类及肉制品食品、花生、莲子、银杏 (白果)、香菇、有药用价值或治疗功能的食品;

2,药品、保健品、医疗器械、除虫用品、防蚊手环; 

3, 香烟、电子烟及电子烟配件、货币、票据、股票等贵重有价证券;

4, 易燃易爆物品(如指甲油等含酒精类的产品、精油、压缩气体)、发胶、 香水等纯液体产品(液体产品每单不得超过 100ML);

5,与武器有关的物品(如瞄准具、模型枪械、玩具枪、弹药类等)及有攻击性的物品(如铁手撑、警棍、刀斧、匕首、弹弓、剑等物品);

6,手机、平板及笔记本电脑、电动平衡车等电池不可拆卸的产品、充电宝、 移动电源(能够给其他设备充电的产品)等纯电类产品;

7, 蓝牙产品(如无线鼠标、蓝牙耳机、蓝牙音箱)、智能穿戴设备、无线通 信产品(如收音机、遥控器、路由器、电视机顶盒); 

8,儿童座椅、汽车安全座椅、手推车、强磁产品(如喇叭、麦克风);

9,侵权及无品牌授权的产品。

禁止盗用本地卖家的图片及商品描述

请所有跨境卖家在商品描述中使用原创图片及文字描述,禁止盗用别处的图片及文字信息,以免被举报侵权进而导致账户被冻结(无法解冻)!若卖场在 2017年3月后累计被举报两次及以上,则会被冻结七天,若已被冻结过,且在解冻后再次被举报(一次及以上),该卖场会再次被冻结。

还有不可以通过 SLS Standard xpress 渠道运输的:

如马来西亚: 

1, 药品、生鲜食品、假币和邮票、信用卡和借记卡、彩票、证件、性用 品、电子烟、香烟、骨灰盒、带气体的商品(如救生衣、皮球、足 球)、医疗用品和医疗辅助工具

2,对讲机、打印机、投影仪、纯电池类货物、充电宝(能够给其他设备充电的所有产品)、电动平衡车、易发光商品、易发声商品

3, 受华盛顿公约限制的动植物产品、需进行动植物检疫的种子和植物提取物等 

4, 与枪械有关的物品(如瞄准具、模型枪械、弹药类等)及有攻击性的物品(如铁手撑、警棍、电击器、刀斧、匕首、弹弓、剑等物品) 

5, 易燃易爆物品(如指甲油等含酒精的易燃液体、牙粉、打火机及压缩 气体)和强磁性的产品(如磁铁等)

6,假冒无品牌授权的商品,否则会被海关扣货,由此产生的罚款和费用将由卖家承担

7,毒品、放射性物品、感染性物品、化学物品(如硫酸、乙醇等)

8,同赌有关的产品(如扑克牌、骰子等) 

9,含液体(不含酒精和喷雾)超过200ml 的包裹 

10,马来西亚可发手机、平板电脑,每个包裹不超过 2 台。

         酒精,除非你拥有Shopee批准的有效许可证

  客服要文明用语

为确保虾皮购物的良好购物环境,虾皮每周会审核用户检举的案件,并针对使用脏字、人身攻击、低俗和散播仇恨等讯息的用户进行处理。情节严重者将被停权,优选卖家将被立即取消资格。希望所有跨境卖家的客服人员使用文明用语!

本文来自公众号:跨境无货源运营。未经允许不得私自转载或用于商业用途!


图文推荐